蚂蚁阿福app药品信息查询教程

03-05 手游攻略 投稿:烈火烫头

蚂蚁阿福app怎么查药品信息,在输入框发送药管家,或者输入框上方右滑找到药管家点击,点击下方的【拍药盒】,在相册选择药盒照片上传,图片上传完成后你可以输入自己的问题,比如这个药的用途,点击右边箭头发送,等待一会后,AI会给出非常详细的答复,包括用途、作用以及注意事项,最下方还会出现在线购药的服务,以及被查询药品的其他常见问题。

蚂蚁阿福app药品信息查询教程-第1张-手游攻略-GASK

蚂蚁阿福app药品信息查询教程:

1、在输入框发送药管家,或者输入框上方右滑找到药管家点击。

蚂蚁阿福app药品信息查询教程-第2张-手游攻略-GASK

2、点击下方的【拍药盒】,在相册选择药盒照片上传。

蚂蚁阿福app药品信息查询教程-第3张-手游攻略-GASK

3、图片上传完成后你可以输入自己的问题,比如这个药的用途,点击右边箭头发送。

蚂蚁阿福app药品信息查询教程-第4张-手游攻略-GASK

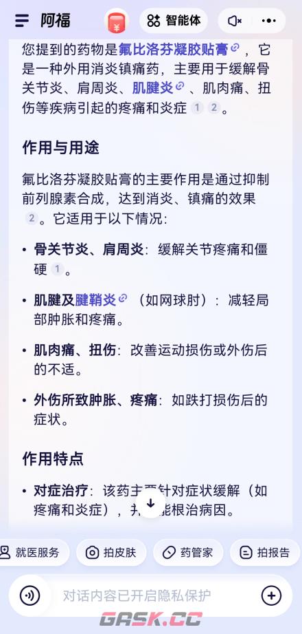
4、等待一会后,AI会给出非常详细的答复,包括用途、作用以及注意事项。

蚂蚁阿福app药品信息查询教程-第5张-手游攻略-GASK

5、最下方还会出现在线购药的服务,以及被查询药品的其他常见问题。

蚂蚁阿福app药品信息查询教程-第6张-手游攻略-GASK

以上就是GASK网友整理带来的蚂蚁阿福app怎么查药品信息,药品信息查询教程,更多相关软件知识,请关注Gask游戏攻略!

本文内容来源于互联网,如有侵权请联系删除。

标签: # 蚂蚁阿福
声明:GASK所有作品(图文、音视频)均由用户自行上传分享,仅供网友学习交流。若您的权利被侵害,请联系admin@gask.cc