小书包app感兴趣书籍阅读教程

04-01 手游攻略 投稿:不可一世

小书包app怎么看小说,在搜索框中,输入您想阅读的小说名称或作者,快速找到感兴趣的书籍,点击选中的小说进入详情页,点击“阅读”按钮开始阅读。您还可以查看章节目录,选择想看的章节,在阅读界面,可以调节字体大小、背景颜色等设置,提供舒适的阅读体验。

小书包app感兴趣书籍阅读教程-第1张-手游攻略-GASK

小书包app感兴趣书籍阅读教程:

在搜索框中,输入您想阅读的小说名称或作者,快速找到感兴趣的书籍。

小书包app感兴趣书籍阅读教程-第2张-手游攻略-GASK

点击选中的小说进入详情页,点击“阅读”按钮开始阅读。您还可以查看章节目录,选择想看的章节。

小书包app感兴趣书籍阅读教程-第3张-手游攻略-GASK

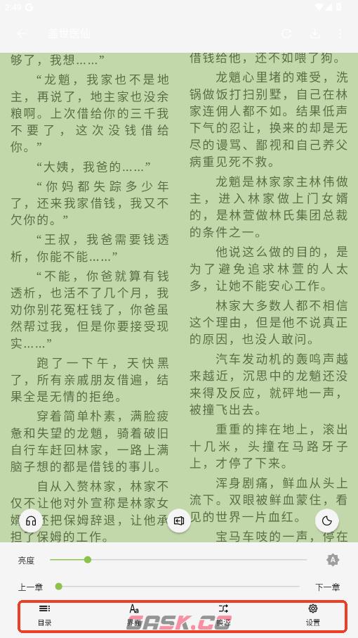
在阅读界面,可以调节字体大小、背景颜色等设置,提供舒适的阅读体验。

小书包app感兴趣书籍阅读教程-第4张-手游攻略-GASK

如果希望离线阅读,可以选择下载章节,方便在没有网络的情况下继续阅读。

小书包app感兴趣书籍阅读教程-第5张-手游攻略-GASK

将书籍添加在书架内可帮您更方便的跟进阅读进度

小书包app感兴趣书籍阅读教程-第6张-手游攻略-GASK

以上就是GASK网友整理带来的小书包app怎么看小说,感兴趣书籍阅读教程,更多相关软件知识,请关注Gask游戏攻略!

本文内容来源于互联网,如有侵权请联系删除。

标签: # 小书包
声明:GASK所有作品(图文、音视频)均由用户自行上传分享,仅供网友学习交流。若您的权利被侵害,请联系admin@gask.cc